“最近总是开心不起来,做什么都没劲,我是不是抑郁了?”
这是心理咨询师最常听到的问题之一。在快节奏的学习生活中,每个人都可能经历情绪低落的日子。但“心情不好”和“抑郁症”之间,究竟隔着怎样的距离?今天,我们就用一张图,帮你分清两者的界限。
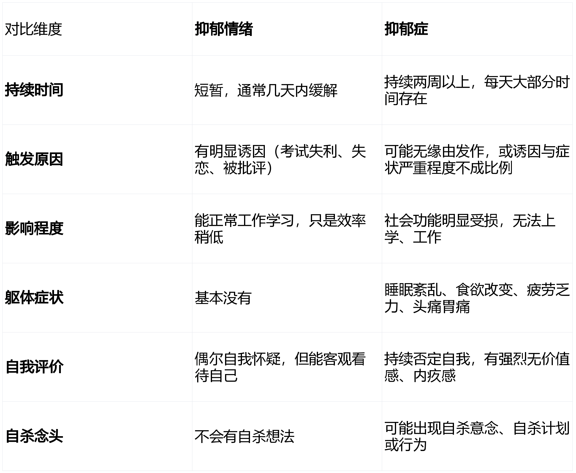
一图看懂:抑郁情绪 vs 抑郁症

抑郁情绪:人人都会经历的“心灵感冒”
抑郁情绪是人类正常的心理反应。当你遭遇挫折、失去重要的人事物、面临压力时,大脑自然会释放“情绪警报”。
抑郁情绪的特点是:
-
有明确的触发事件
-
情绪会随着时间或环境变化而波动
-
虽然难受,但不影响基本生活能力
-
通过倾诉、休息、放松就能逐渐缓解
就像身体感冒会打喷嚏流鼻涕一样,抑郁情绪是心灵的自我保护机制。它提醒你:需要停下来休息了,需要关心自己了。
抑郁症:需要专业干预的“心灵肺炎”
抑郁症则完全不同。它是一种真实的疾病,是大脑神经递质调节功能出现了异常。
抑郁症的核心症状包括:
-
持续心境低落: 几乎每天大部分时间都情绪低落,无法被好事改变
-
兴趣丧失: 以前喜欢的事现在完全提不起劲
-
精力减退: 什么都没做却疲惫不堪
伴随症状还包括:
-
睡眠问题(失眠或嗜睡)
-
食欲显著变化(暴食或厌食)
-
思维迟缓、注意力不集中
-
无价值感、过度内疚
-
反复出现死亡或自杀念头
如果你或身边的人符合“至少两周、每天大部分时间、出现上述5项以上症状”的标准,请务必寻求专业帮助。抑郁症不是性格缺陷,不是“想开点就能好”,它需要像对待其他疾病一样认真对待。
记住,求助不是软弱,而是对自己的负责。 就像发烧了要看医生一样,心理“发烧”时也需要专业帮助。
写在最后
心情不好和抑郁症之间,没有绝对不可逾越的鸿沟。每个人都有可能在某个时刻滑向深渊,也都有可能爬出来。
重要的不是否定情绪、强装坚强,而是学会识别信号、及时按下暂停键、在需要时伸出求助的手。
如果你今天心情不好,请给自己一个拥抱,告诉自己:这只是暂时的,乌云会过去。如果你怀疑自己或身边的人正在经历抑郁症,请鼓起勇气,迈出求助的第一步。
情绪可以被看见,可以被接纳,更可以被治愈。你从来都不是一个人。
